欢迎浏览Guangdong Zhongyuan Supply Chain Management CO., LTD官方网站!
简体中文
简体中文
English
首页
Services
Main Services
Global Network
Logistics New Model
Dedicated Products
USA Shipping Line-DDP Service
Canada Shipping Line-DDP Service
Africa Ghana Shipping Line-DDP Service
Australia Shipping Line-DDP Service
About Us
Company Profile
Honours
Organisation
News
Contact Us
欢迎浏览Guangdong Zhongyuan Supply Chain Management CO., LTD官方网站!
简体中文
简体中文
English
首页
Services
Dedicated Products
About Us
News
Contact Us
CN
EN
About Us
Company Profile
Honours
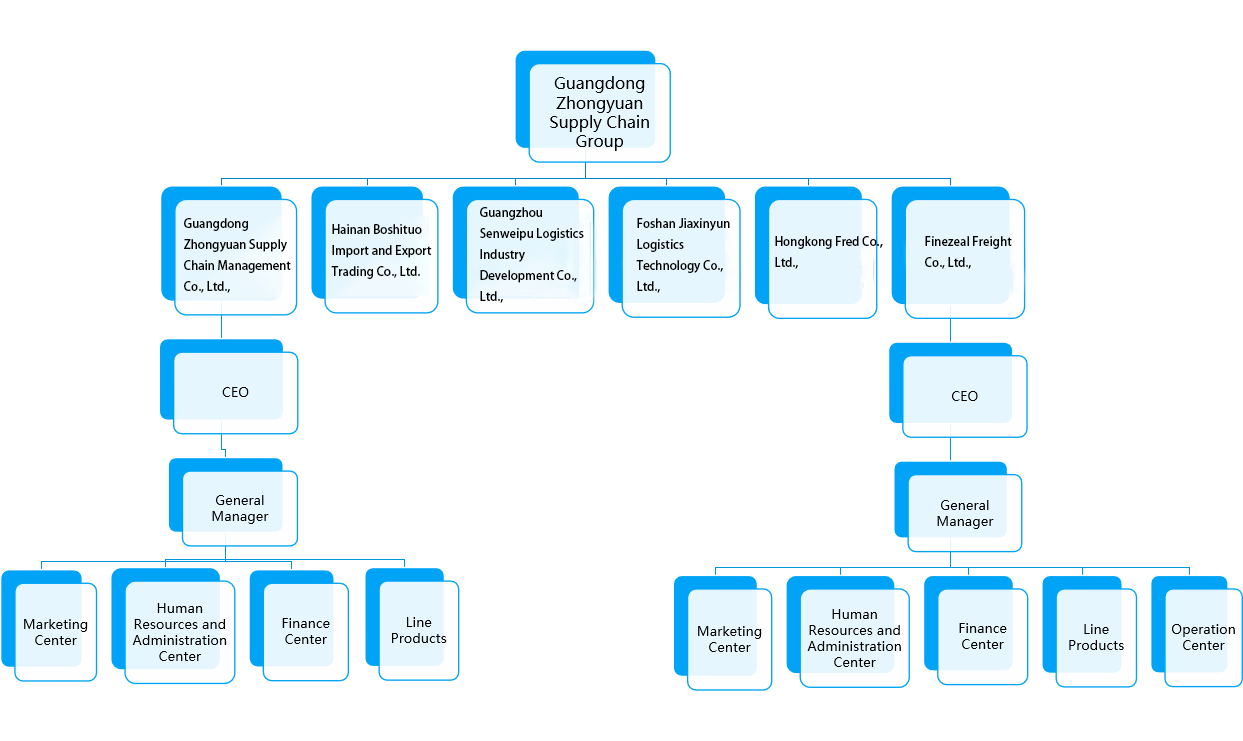
Organisation